お知らせBLOG
2026,01,06,Tue
1/4(日)に、明石海浜
名谷 合同親睦テニス大会やりました!
今年最初のイベント
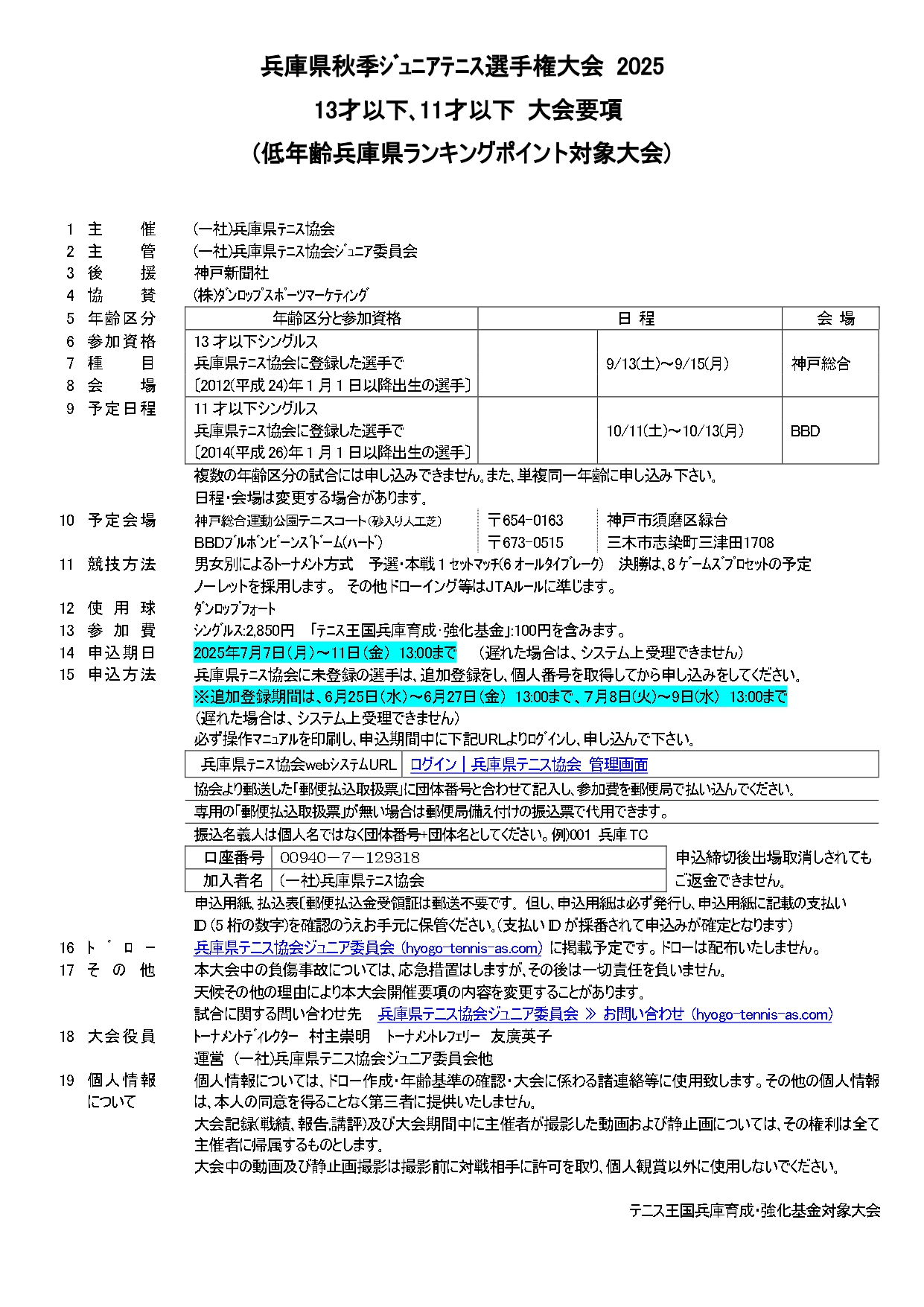
でした


総勢30名の皆様に、お集まりいただきました
6チームにわかれての団体戦でした
トリプルスも、すっかり定着してます

今年もたくさんイベント企画していきたいと思います
今年最初のイベント

総勢30名の皆様に、お集まりいただきました
6チームにわかれての団体戦でした
トリプルスも、すっかり定着してます
今年もたくさんイベント企画していきたいと思います
| お知らせ | 09:22 AM |
2025,10,03,Fri
9/23(火)に、名谷親睦団体戦やりました
総勢30名のスクール生の皆様と、スタッフ一同で
6チームにわかれての、テニス団体戦

ダブルス、トリプルス どちらも大盛り上がり

テニス以外でも、ジェスチャーゲームなども、またまた大盛り上がり

楽しい一日の、思い出にしていただけたのではないかと


またこのようなイベント企画させていただきます
ご参加頂いた皆様、ありがとうございました
総勢30名のスクール生の皆様と、スタッフ一同で
6チームにわかれての、テニス団体戦
ダブルス、トリプルス どちらも大盛り上がり
テニス以外でも、ジェスチャーゲームなども、またまた大盛り上がり
楽しい一日の、思い出にしていただけたのではないかと

またこのようなイベント企画させていただきます
ご参加頂いた皆様、ありがとうございました
| お知らせ | 01:54 PM |
2025,09,30,Tue
ジュニアマスタークラス 選手登録者の皆様へ
冬季の県大会募集が始まりました。
出場対象の生年月日と日付をご確認の上、名谷テニスガーデンまで申込をお願いいたします。
※ITC締切は大会要項とは異なります。 10/4(土)を締切とさせていただきます。
今大会は兵庫県ジュニアの選手登録をした方のみが対象となります。
冬季の県大会募集が始まりました。
出場対象の生年月日と日付をご確認の上、名谷テニスガーデンまで申込をお願いいたします。
※ITC締切は大会要項とは異なります。 10/4(土)を締切とさせていただきます。
今大会は兵庫県ジュニアの選手登録をした方のみが対象となります。
| お知らせ | 06:36 PM |
2025,08,11,Mon
本日開催予定でした「テニス夏祭り」は雨天予報のため中止とさせていただきます。
なお、同プログラム内の「ニャオハ エボリューションプログラム」冊子の配布は施設にて実施しております。
在校生の小学生の方は、ぜひお友達を誘ってご参加ください。
なお、同プログラム内の「ニャオハ エボリューションプログラム」冊子の配布は施設にて実施しております。
在校生の小学生の方は、ぜひお友達を誘ってご参加ください。
| お知らせ | 10:00 AM |
2025,07,06,Sun
ジュニアマスタークラス 選手登録者の皆様へ
秋季の県大会募集が始まりました。
出場対象の生年月日と日付をご確認の上、名谷テニスガーデンまで申込をお願いいたします。
※ITC締切は大会要項とは異なります。 本日、7/6(日)を締切とさせていただきます。
今大会は兵庫県ジュニアの選手登録をした方のみが対象となります。
【U11 U13】
.jpg)
秋季の県大会募集が始まりました。
出場対象の生年月日と日付をご確認の上、名谷テニスガーデンまで申込をお願いいたします。
※ITC締切は大会要項とは異なります。 本日、7/6(日)を締切とさせていただきます。
今大会は兵庫県ジュニアの選手登録をした方のみが対象となります。
【U11 U13】
.jpg)
| お知らせ | 08:39 AM |
2025,05,29,Thu
ジュニアマスタークラス 選手登録者の皆様へ
夏季の県大会募集が始まりました。
出場対象の生年月日と日付をご確認の上、名谷テニスガーデンまで申込をお願いいたします。
※ITC締切は大会要項とは異なります。 6/3(火)を締切とさせていただきます。
今大会は兵庫県ジュニアの選手登録をした方のみが対象となります。
【夏季ジュニア】


【サマーチャレンジ】

【ジュニアフェスティバル】

夏季の県大会募集が始まりました。
出場対象の生年月日と日付をご確認の上、名谷テニスガーデンまで申込をお願いいたします。
※ITC締切は大会要項とは異なります。 6/3(火)を締切とさせていただきます。
今大会は兵庫県ジュニアの選手登録をした方のみが対象となります。
【夏季ジュニア】


【サマーチャレンジ】

【ジュニアフェスティバル】

| お知らせ | 09:16 AM |
2025,05,08,Thu
| お知らせ | 02:42 PM |
2025,05,06,Tue
5/5(月) 名谷テニスガーデンで、明石海浜
名谷 合同 親睦テニス大会
開催しました
集合写真


総勢35名の皆様に、お集まりいただき、6チームにわかれての
団体戦です!
トリプルス、コーチのエキシビションマッチ、などなど

お昼は、みなさんで仲良く(笑)
お弁当を食べていただきました

天候にも恵まれて、とても盛り上がったイベントになりました

スタッフ一同、感謝です! ありがとうございました!
開催しました
集合写真

総勢35名の皆様に、お集まりいただき、6チームにわかれての
団体戦です!
トリプルス、コーチのエキシビションマッチ、などなど
お昼は、みなさんで仲良く(笑)
天候にも恵まれて、とても盛り上がったイベントになりました
スタッフ一同、感謝です! ありがとうございました!
| お知らせ | 01:39 PM |


